Toggle navigation
登入
園所介紹
創校理念
教學特色
師資陣容
環境設備
榮譽榜
環繞影像
校園生活
作息表
餐點表
行事曆表格
校園訊息
最新消息
行動問卷
倒數計時
校園花絮
校園相簿
班級相簿
活動影片
招生訊息
最新課程
線上報名
聯絡我們
校園資料
與我聯絡
台灣母語日
獲得本土語言最新資訊
成果影片
臺語俚語與靜思語
用母語唸舊曆過年童謠
用母語唸兒童節童謠
用母語演出協同教學戲劇
用母語說吉祥話&拜年
學習步道-台灣俚語海報
資訊園地
文建會兒童文化館
倍幼安FB粉絲團
園所收退費辦法
災害防救演練成果
App好校通下載
特約醫院
當年度行事曆
特教資源
最新消息
回列表
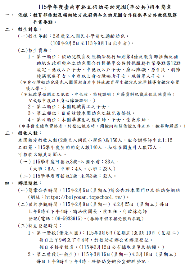
📢115學年度臺南市私立倍幼安幼兒園(準公共)招生簡章
2026/02/06
回列表
×